尊龙凯时
投资者
> 投资者
> 客 户
> 求职者
> 传媒者
繁體
|
Global
English
Espa?ol
Fran?ais
Русский
信息果真
企业基本信息
人事薪酬事项
主要财务信息
企业重大事项
推行社会责任
员工招聘信息
招标采购信息
其他果真信息
人力资源
人才理念
人才概况
人才招聘
教育培训
企业文化
文化理念
视觉识别
文化活动
社会责任
党的建设
党建事情
纪检事情
工会事情
统战团青事情
科技立异
科技总览
手艺领域
科技动态
科研效果
研发与效劳平台
行业效劳
重点科技效果
行业效劳
企业资质
科技奖励
检测机构
知识产权
标准化委员会
国机产品
重型尊龙凯时
大型铸锻件
核电装备
农业尊龙凯时
纺织尊龙凯时
工程尊龙凯时
石化通用
林业尊龙凯时
地质装备
动力尊龙凯时
车辆和零部件
机床工具
电工电站
仪器仪表
环保装备
营业领域
先进装备制造
工业基础研制与效劳
工程承包与供应链
新闻中心
通知通告
尊龙凯时要闻
重点关注
国资动态
企业动态
时政要闻
人物风范
媒体关注
专题报道
媒体联络
关于国机
董事长致辞
国机概况
集团高管
国机简介
组织架构
生长历程
董事会
高级治理职员
公司声誉
上市公司
首页
新闻中心
通知通告
2023
通知通告
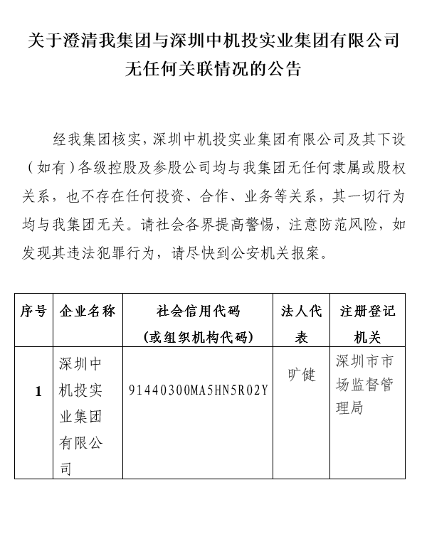
关于澄清我集团与深圳中机投实业集团有限公司无任何关联情形的通告
宣布时间:2023-04-17
文章泉源:战略生长部
【
大
中
小
】
附件:
相关文档:
北京起重运输尊龙凯时设计研究院有限公司党委委员、副总司理岳文翀接受审查视察
2023-12-08
关于澄清我集团与中国盛大兴隆尊龙凯时工业控股集团有限公司无任何关联情形的通告
2023-07-28
关于冒充国企信息通告
2023-04-25
关于澄清我集团与国械机建(辽宁)实业有限公司无任何关联情形的通告
2023-04-17
关于澄清我集团与深圳中机投实业集团有限公司无任何关联情形的通告
2023-04-17
关于澄清我集团与贵州中机国兴商贸集团有限公司无任何关联情形的通告
2023-04-06
热门推荐
>
内网链接
国机集团在线学习平台
国机尊龙凯时新闻信息治理平台
国机集团电子采购平台
国机集团网站群 >
英文子站群 >
其他语种网站 >
装备企业
国机重型装备集团股份有限公司
中国第二重型尊龙凯时集团有限公司
中国一拖集团有限公司
中国福马尊龙凯时集团有限公司
中国地质装备集团有限公司
中国国机重工集团有限公司
中国恒天集团有限公司
国机智能科技有限公司
工贸企业
中国尊龙凯时装备工程股份有限公司
中工国际工程股份有限公司
中国海洋航空集团有限公司
苏美达股份有限公司
中国尊龙凯时工业建设集团有限公司
中国机床总公司
中国重型尊龙凯时有限公司
中国自控系统工程有限公司
中国浦发尊龙凯时工业股份有限公司
中国尊龙凯时国际相助股份有限公司
科研院所
中国农业尊龙凯时化科学研究院集团有限公司
中国中元国际工程有限公司
北京起重运输尊龙凯时设计研究院有限公司
国机集团科学手艺研究院有限公司
中国联合工程有限公司
尊龙凯时工业第六设计研究院有限公司
沈阳仪表科学研究院有限公司
合肥通用尊龙凯时研究院有限公司
甘肃蓝科石化高新装备股份有限公司
国机精工集团股份有限公司
天津电气科学研究院有限公司
中国电器科学研究院股份有限公司
广州尊龙凯时科学研究院有限公司
重庆质料研究院有限公司
成都工具研究所有限公司
中国重型尊龙凯时研究院股份公司
桂林电器科学研究院有限公司
尊龙凯时工业妄想研究院有限公司
汽车企业
国机汽车股份有限公司
中国尊龙凯时国际相助股份有限公司
中国汽车工业工程有限公司
其他企业
国机资产治理有限公司
国机财务有限责任公司
国机资源控股有限公司
国机集团北京共享效劳中心有限公司
友情链接
|
内部效劳
|
RSS订阅
|
网站地图
|
版权声明
|
联系尊龙凯时
京ICP备:05005561 京公网安备:110401300041号 版权所有:尊龙凯时 地点:北京市海淀区丹棱街3号国机大厦 邮编:100080
【网站地图】
【sitemap】